MPC钱包与多签钱包:哪种更适合你的加密资产管理?
在加密货币的世界里,资产安全始终是用户最关心的问题。2020年KuCoin交易所遭受黑客攻击,损失高达2.75亿美元的事件,让更多人意识到传统私钥管理方式的风险。单一私钥不仅容易丢失或被盗,还存在单点故障的风险。面对这些挑战,MPC钱包和多签钱包作为两种创新的解决方案,正在改变我们管理数字资产的方式。本文将深入探讨这两种钱包的工作原理、应用场景、安全性对比以及如何根据不同需求做出选择。
概述
还记得2020年9月那起震惊加密世界的KuCoin热钱包被袭事件吗?黑客轻松盗走了价值2.75亿美元的加密货币,究其原因,竟是热钱包私钥的泄露。这起事件暴露了传统私钥管理方式的固有缺陷——易丢失、易被盗和单点故障,这些风险在高价值资产管理中尤为突出。
单一私钥模式不仅给用户带来管理负担,还可能因黑客攻击、设备故障或简单的人为失误,导致资产永久损失。面对这些挑战,市场迫切需要更安全、高效的加密资产管理方案。
MPC(多方计算)钱包和多签钱包应运而生,它们通过不同的技术路径提升私钥管理的安全性,有效降低风险。这两种解决方案为机构、企业和个人用户提供了更多元化的资产存储选择,满足了不同场景下的安全需求。
MPC 钱包(多方计算钱包)
MPC(Multi-Party Computation,多方安全计算)钱包是一种利用先进密码学技术提高私钥安全性的创新方案。它采用门限签名(Threshold Signature Scheme, TSS)技术,将私钥拆分成多个片段,并分布式存储在不同的节点或设备上。当需要进行交易签名时,这些片段会协同计算完成签名,而完整私钥始终不会在任何单一设备上出现。这种方式巧妙地避免了私钥被盗或丢失的风险,大大提升了安全性。
MPC钱包的最大亮点是没有单点故障、支持多链且无需依赖区块链智能合约。这些特性使其在机构资金管理(如交易所、银行)、DeFi平台资产托管以及个人用户(如ZenGo免助记词钱包)等场景中广受欢迎。目前市场上代表性的MPC钱包包括Fireblocks、ZenGo、Qredo等。

多签钱包
多签钱包则采用了一种不同的思路,它基于区块链智能合约或协议级别的多签机制。这种钱包允许用户设置多个私钥持有者,并规定至少需要N-of-M个私钥签名才能执行交易。举个例子,一个3/5的多签钱包意味着5个持有者中至少有3人同意,才能完成转账操作。
由于交易签名过程是公开可见的,并且依赖于智能合约执行,多签钱包在去中心化和透明性方面表现出色。它特别适合DAO组织的金库管理、企业或基金会的多方资产管理,以及家庭或团队共享资金等场景。多签钱包主要用于EVM兼容链(如以太坊),市面上知名的多签钱包包括Gnosis Safe、BitGo、Casa等。

主要区别
MPC钱包与多签钱包各有千秋,适合不同的应用场景和用户需求。
MPC钱包采用多方计算技术,私钥被拆分并分布存储,非常适合机构级资产托管、CEX/DeFi资产管理、高频交易和普通用户存储资产等场景。它的交易签名发生在链下,速度快,且支持社交恢复,在安全性和易用性方面都有优势。
相比之下,多签钱包依赖于多个私钥签名,更适合DAO组织、DeFi资金管理和团队治理,能够确保去中心化和透明度,但交易执行效率较低,用户还需要管理多个私钥,增加了使用复杂度。
在安全性方面,MPC钱包没有单点私钥,攻击者需要控制多个节点才能盗取资产,私钥恢复机制也更友好;而多签钱包的安全性取决于签名人是否独立,如果多数签名人合谋,可能面临内部风险。MPC计算复杂度较高,部署难度大,但交易成本较低;多签钱包则开发与部署相对简单,但链上交易费用较高。对于机构和合规需求,MPC更容易符合监管要求,而多签钱包更适合去中心化治理。




1. 工作原理
MPC钱包的核心在于多方计算技术,它将私钥拆分成多个碎片,并分布存储在不同的设备或服务器上。当需要交易签名时,各个节点通过门限签名计算协作生成最终签名,而私钥在任何地方都不会完整暴露。这种方式极大地降低了单点故障和私钥泄露的风险,就像把保险柜的钥匙分成几份,分别由不同人保管,只有多人合作才能打开保险柜。

多签钱包则采用传统的多重签名机制,即一个钱包地址需要多个独立私钥的签名才能执行交易。用户可以设置2/3、3/5等签名比例,只有当满足预设的签名数量时,交易才会被执行。这种方式依赖区块链原生的多签机制或智能合约实现,类似于需要多个钥匙才能打开的保险箱,每个钥匙由不同人持有。

2. 资产管理和应用场景
在资产管理方面,MPC钱包更适合机构级资产托管、中心化交易所资金管理、高频交易以及普通用户资产存储。由于私钥碎片化存储,MPC钱包可以提供接近传统互联网应用的流畅体验,用户无需直接管理复杂的私钥。
多签钱包主要应用于DAO治理、DeFi财库管理以及团队协作资金管理等场景。例如,一个DAO可以设定多签机制,确保资金的使用需要多个核心成员批准,从而提高资金的安全性和治理的透明度。
3. 交易签名方式与效率
MPC钱包的交易签名主要在链下进行。各个节点在本地进行私钥碎片计算,最终生成的签名才会上链,因此交易确认速度快,且Gas费更低。此外,由于MPC不依赖区块链的原生多签功能,因此可以兼容所有区块链,具有很好的跨链能力。
相比之下,多签钱包的签名流程需要多个私钥持有者在链上逐步签名,并达到设定的签名数量后,交易才会被执行。这种方式虽然增加了透明度,但也会导致交易确认速度较慢,并且每次签名都需要支付链上费用,成本相对较高。
4. 私钥管理与安全性
MPC钱包的最大优势在于私钥从未在任何地方以完整形式存储,即使某个私钥碎片泄露,攻击者也无法直接盗取资产。密钥恢复机制依赖于多方计算和密钥分片技术,即使某个节点宕机或丢失,也可以通过其他节点恢复密钥,大大提高了资产的安全性。
多签钱包的安全性依赖于多个独立私钥的管理,虽然它可以有效防止单点故障,但如果多数签名人合谋,仍然可能存在资金被盗风险。此外,如果某个签名人的私钥丢失,而无法满足签名要求,则资金可能永久无法取回,这是多签钱包的一个重要局限。
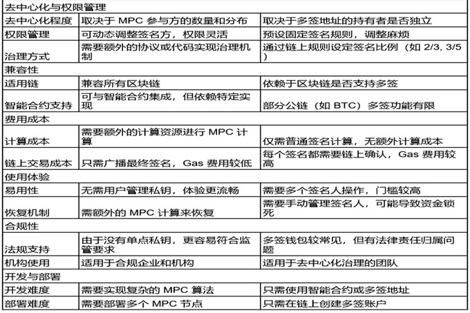
5. 去中心化程度与权限管理
MPC钱包的去中心化程度取决于MPC节点的数量和分布情况。在权限管理方面,MPC钱包可以灵活调整签名节点,动态更改参与方的权限,适应不同的管理需求。
多签钱包则依赖于预设的签名规则,调整较为麻烦。如果要改变签名人或修改签名比例,通常需要原有签名人达成共识并执行链上操作,过程相对复杂且耗时。
6. 兼容性与部署难度
MPC钱包可以兼容所有区块链,并能与智能合约钱包、Web3 DApp无缝集成。不过,由于MPC技术较为复杂,需要额外的计算资源和分布式节点支持,因此开发和部署难度较高,需要专业的技术团队支持。
多签钱包则主要依赖于区块链的原生多签机制或智能合约。部分公链(如比特币)多签功能有限,而以太坊等公链可以通过智能合约实现灵活的多签管理。由于智能合约多签较为成熟,开发和部署相对简单,适合技术资源有限的团队。
7. 交易成本与用户体验
MPC钱包由于采用链下签名机制,因此链上交互较少,Gas费用更低,同时无需用户直接管理私钥,体验更加流畅,接近传统互联网应用的使用感受。

多签钱包的交易成本较高,因为每个签名都需要链上确认,这意味着更多的Gas费用。此外,用户需要主动参与签名操作,整体体验相对复杂,对普通用户不够友好。
8. 交易可审计性
MPC钱包的交易签名过程发生在链下,依赖多方计算协议进行密钥分片和重组。由于签名过程不直接在链上执行,外部审计机构难以追踪和验证具体的签名流程,虽然最终交易会提交到区块链,但无法直接审查各方的签名过程和权限分配。因此,MPC钱包在隐私保护方面具有优势,但审计透明度较低,不适用于严格的合规场景。
相比之下,多签钱包的签名过程透明可见,每个签名者的操作都会记录在区块链上,确保交易执行的可审计性。所有交易历史和授权信息均可链上存储,便于第三方审计和监管机构核查,符合企业财务管理、DAO资金管理等高透明度场景的需求。因此,多签钱包在安全性和合规性方面更具优势,适用于需要严格控制和监管的资金管理场景。
使用建议
1. 机构与企业(银行、基金、中心化交易所、资产托管公司)
推荐使用:MPC 钱包
理由:MPC没有单点私钥风险,符合合规要求,支持高频交易,安全性高且恢复机制友好。
应用场景:机构级资产托管、CEX资金管理、DeFi资金存储。
优势:支持合规、交易速度快、可动态调整签名方。
2. DAO 组织、去中心化治理团队
推荐使用:多签钱包
理由:多签钱包能确保团队治理透明,所有交易需多方签名,适用于去中心化管理。
应用场景:DAO财库管理、社区投票、DeFi资金池管理。
优势:无需额外技术开发,兼容智能合约,去中心化治理透明。
3. 普通用户(个人投资者、Web3 用户)
推荐使用:MPC 钱包
理由:无需管理私钥,使用体验更好,避免因私钥丢失导致资产不可恢复。
应用场景:个人加密资产管理、日常交易、Web3 DApp交互。
优势:易用、安全,支持社交恢复,无需复杂操作。
4. 高频交易用户(量化交易基金、交易所做市商)
推荐使用:MPC 钱包
理由:MPC交易签名在链下完成,速度快,适合高频交易场景。
应用场景:量化交易、交易所做市、机构级资产管理。
优势:低延迟、无需链上多次签名、交易执行高效。
5. 硬件钱包用户(希望离线存储私钥的用户)
推荐使用:MPC 钱包(集成硬件安全模块 HSM)
理由:MPC可结合硬件安全模块(HSM),提供更高的安全性,而传统硬件钱包通常不支持多签。
应用场景:长期储存资产、冷钱包管理。
优势:提升安全性,私钥不会完整存储,避免单点攻击。
6. 法律合规要求较高的企业(金融机构、银行)
推荐使用:MPC 钱包
理由:MPC避免单点私钥存储,更符合监管要求,同时支持合规资产托管方案。
应用场景:银行级资产托管、合规金融服务。
优势:满足监管要求,私钥碎片化存储,降低单点泄露风险。
7. Web3 开发者 & DApp 团队
推荐使用:视需求选择
Web3 DApp需兼容DAO治理 → 多签钱包
需要安全的智能合约钱包 → MPC 钱包
理由:MPC易与Web3应用集成,而多签适用于DAO组织的治理机制。
应用场景:DApp用户资产管理、智能合约交互、链上治理。
MPC钱包适用于机构级资产管理、普通用户、交易所、合规企业、高频交易者、Web3智能钱包,优势是安全性高、体验好、交易快、符合监管。
多签钱包适用于DAO组织、社区治理、团队协作,优势是去中心化透明、支持智能合约、多方共管。
如果你是企业或高频交易用户,选择MPC钱包;如果你是DAO组织或社区治理团队,选择多签钱包。
钱包举例
MPC钱包适用于无需私钥管理的高安全性场景,而多签钱包更适合团队或机构的资金管理。在选择时,可根据使用场景、安全需求和易用性进行综合考量。下表列举具体示例供参考。

风险
MPC 钱包的风险
多方计算(MPC)钱包通过分布式计算保护私钥安全,降低单点泄露风险,但仍面临一些挑战:
1. 计算节点的安全性
节点被攻破:如果攻击者控制了足够多的MPC计算节点,可能恢复私钥或执行未授权交易。
内部作恶:恶意节点可协作窃取或篡改密钥,影响钱包安全性。
2. 复杂的恢复机制
缺乏助记词备份:设备丢失或节点失效时,钱包恢复比传统方案更复杂。
依赖第三方:部分MPC方案依赖服务商提供恢复支持,若服务商倒闭或发生故障,用户可能无法找回资产。
3. 计算与通信攻击风险
中间人攻击(MITM):攻击者拦截MPC计算过程中的数据传输,可能获取关键信息。
侧信道攻击:通过分析计算时间、功耗或网络流量,推测密钥相关数据,降低安全性。
4. 代码和算法漏洞
密码学漏洞:MPC依赖的加密算法若被攻破,攻击者可能恢复完整私钥。
代码实现风险:MPC钱包若存在安全漏洞,可能导致私钥泄露或资产被盗。
5. 依赖性与去中心化问题
受制于特定网络或服务商:部分MPC方案依赖云服务或托管机构,降低去中心化程度,增加系统性风险。
监管不确定性:部分国家可能对MPC技术施加限制,影响其可用性和合规性。
MPC EOA 的核心缺陷:密钥无法撤销
MPC生成的EOA(外部拥有账户)仍然依赖私钥签名,但无法真正撤销旧的密钥片段:
旧密钥片段仍可用于恢复私钥,即使进行了"重新共享"。
无法链上限制旧密钥的使用,旧持有者仍然能签署交易,带来安全隐患。
相比之下,智能合约钱包能提供更安全的密钥管理方案:
- 密钥撤销:可在链上移除旧密钥权限,防止被滥用。
- 权限变更:支持多重签名(MultiSig)或链上治理,增强安全性。
- 可编程安全规则:可设置冷却期等限制,防止恶意操作。

多签钱包风险
1. 私钥泄露风险
多签钱包依赖多个私钥,每个签名人持有一个完整的私钥。如果其中任何一个私钥被盗,可能导致资金被窃取。尽管需要多个私钥联合签名才能执行交易,但私钥泄露依然存在一定的安全隐患。
2. 恢复机制不足
若某些签名人失去私钥或无法提供签名,可能导致资金无法取回。多签钱包没有像MPC钱包那样的计算机制来恢复丢失的私钥,这使得恢复操作较为麻烦,且恢复过程可能不完全可靠。
3. 治理和权力集中风险
多签钱包依赖设定好的签名规则和签名人。一旦多数签名人合谋或被攻击,可能操控钱包中的资金。此外,若签名人之间存在信任问题,可能导致资产失控。
4. 交易延迟和费用高
每笔交易都需要多个签名人逐个签名并链上确认,这不仅导致交易过程较为缓慢,还会增加链上交易的费用。在高频交易或需要快速处理的场景下,这种延迟可能影响效率。
5. 法律责任归属问题
多签钱包的治理通常是去中心化的,多个签名人共同管理资产,若发生问题时,很难界定法律责任归属。若某个签名人因故失效或涉及欺诈,责任分担不明确可能导致法律争议。
6. 智能合约漏洞
多签钱包依赖智能合约进行交易签名,若合约存在漏洞或被攻击,可能导致资产被盗或合约被操控。即使多签机制在区块链上是公开透明的,智能合约的代码和设计错误仍可能带来安全隐患。
7. 操作复杂性
多签钱包需要多个签名人的协作,每个签名人都需执行一定的操作。这种操作上的复杂性可能对普通用户带来不便,特别是在缺乏技术支持的情况下,可能导致误操作或延误交易。
因此,在选择使用多签钱包时,必须对风险进行充分评估,并采取相应的防范措施,如合理设计签名规则、加强签名人管理等。
结语
随着加密资产管理需求的不断增长,MPC钱包与多签钱包正在各自擅长的领域发挥着重要作用,满足着不同场景下的安全需求。
MPC钱包通过去中心化的私钥管理、高效的链下签名机制和良好的合规适配性,已经成为机构资产托管和高频交易的理想选择。而多签钱包依托区块链原生支持,在去中心化治理和透明管理方面展现出独特优势,被广泛应用于DAO组织和DeFi资金管理。
两种钱包各具特色,用户应该根据自身需求仔细权衡安全性、可操作性和成本,选择最适合自己的钱包方案,确保资产安全的同时优化使用体验。
值得一提的是,MPC在EOA账户上的密钥管理存在撤销难题,这带来了潜在风险。相比之下,智能合约钱包具备更灵活、安全的权限管理能力,可能是未来更可靠的选择。
相关问答
1. 什么是MPC钱包?它的工作原理是什么?
MPC钱包(多方计算钱包)是一种利用密码学技术提高私钥安全性的解决方案。它的工作原理是将私钥拆分成多个片段,并分布式存储在不同的节点或设备上。当需要进行交易签名时,这些片段会协同计算完成签名,而完整私钥始终不会在任何单一设备上出现。这种方式有效避免了私钥被盗或丢失的风险。
2. 多签钱包是如何工作的?
多签钱包基于区块链智能合约或协议级别的多签机制,允许用户设置多个私钥持有者,并规定至少需要N-of-M个私钥签名才能执行交易。例如,一个3/5的多签钱包意味着5个持有者中至少有3人同意,才能完成转账操作。这种方式依赖区块链原生的多签机制或智能合约实现,确保交易的安全性和多方确认。
3. MPC钱包和多签钱包在安全性方面有什么主要区别?
MPC钱包的安全性优势在于没有单点私钥,攻击者需要控制多个节点才能盗取资产,且私钥恢复机制更友好。而多签钱包的安全性取决于签名人是否独立,如果多数签名人合谋,可能面临内部风险。MPC钱包通过私钥碎片化存储降低了单点故障风险,而多签钱包则通过多方签名机制防止单点控制,但存在多数人合谋的风险。
4. 哪些场景适合使用MPC钱包?
MPC钱包适合多种场景,包括:机构级资产托管(如银行、基金公司)、中心化交易所(CEX)资金管理、高频交易、普通用户资产存储、法律合规要求较高的企业(如金融机构)、以及希望集成硬件安全模块(HSM)的硬件钱包用户。MPC钱包特别适合那些需要高安全性、高效率和合规性的场景。
5. 什么情况下应该选择多签钱包?
多签钱包特别适合DAO组织、去中心化治理团队、需要透明管理的社区或团队、以及DeFi资金管理场景。当您需要确保多方共同决策、提高治理透明度、或者需要智能合约支持时,多签钱包是更好的选择。它也适合那些希望所有交易历史和授权信息都可公开审计的场景。
6. MPC钱包和多签钱包在交易效率和成本方面有何差异?
MPC钱包的交易签名主要在链下进行,交易确认速度快,且Gas费更低。由于不依赖区块链的原生多签功能,它可以兼容所有区块链。相比之下,多签钱包的签名流程需要多个私钥持有者在链上逐步签名,导致交易确认速度较慢,且每次签名都需要支付链上费用,交易成本相对较高。
7. 普通用户应该如何在MPC钱包和多签钱包之间做选择?
对于普通用户来说,MPC钱包通常是更好的选择。因为MPC钱包无需用户直接管理私钥,使用体验更加流畅,接近传统互联网应用,同时支持社交恢复功能,避免了因私钥丢失导致资产不可恢复的风险。除非普通用户参与需要多方治理的DAO组织或团队协作,否则MPC钱包在易用性和安全性方面都更有优势。
8. MPC钱包存在哪些潜在风险?
MPC钱包的风险包括:计算节点被攻破的风险、复杂的恢复机制(缺乏助记词备份)、计算与通信攻击风险(如中间人攻击和侧信道攻击)、代码和算法漏洞风险,以及依赖性与去中心化问题(受制于特定网络或服务商)。此外,MPC生成的EOA账户存在密钥无法撤销的核心缺陷,旧密钥片段仍可能被用于恢复私钥。
9. 多签钱包的主要风险点有哪些?
多签钱包的主要风险包括:私钥泄露风险(每个签名人持有完整私钥)、恢复机制不足(签名人失去私钥可能导致资金无法取回)、治理和权力集中风险(多数签名人合谋可能操控资金)、交易延迟和费用高、法律责任归属问题、智能合约漏洞风险,以及操作复杂性(需要多个签名人协作)。这些风险需要在选择和使用多签钱包时充分考虑。
10. 未来加密货币钱包技术的发展趋势是什么?
未来加密货币钱包技术的发展趋势可能包括:智能合约钱包的普及(提供更灵活、安全的权限管理能力)、MPC技术的进一步优化(解决密钥撤销问题)、更好的用户体验(简化操作流程,降低使用门槛)、增强的跨链兼容性、更完善的合规解决方案,以及更强的隐私保护功能。随着技术的进步,钱包将变得更加安全、易用,同时满足不同用户群体的多样化需求。