识别Web3领域中的庞氏骗局
Web3技术正以前所未有的速度改变着我们的数字世界,区块链、去中心化金融和NFT等创新应用不断涌现。然而,在这片充满机遇的新兴领域中,一些不法分子也趁机混入,将传统的庞氏骗局包装成高科技项目,利用人们对新技术的热情和认知不足进行欺诈。本文将带您深入了解这些骗局的运作方式,教您如何识别它们,并提供实用的防范建议,帮助您在Web3的世界中安全前行。

如何识别 Web3 项目中的庞氏骗局项目?
概述
Web3技术的快速发展带来了区块链、去中心化金融(DeFi)、NFT和元宇宙等众多创新项目,吸引了大量投资者和用户的目光。不过,在这股热潮背后,庞氏骗局也悄悄潜伏其中,它们披着各种技术外衣,用高回报承诺和复杂术语引诱人们上当。下面我们就来聊聊如何识别这些伪装的骗局,保护好自己的资产。
什么是庞氏骗局?
庞氏骗局本质上是一种"拆东墙补西墙"的非法投资手法。早期投资者的回报并非来自真实的利润或项目收入,而是来自后期投资者投入的资金。一旦新资金流入减少,整个体系就会像纸牌屋一样迅速崩塌。
在Web3领域,这些骗局通常会穿上区块链、智能合约、DeFi、DAO、NFT或GameFi的华丽外衣,用听起来很专业的技术术语掩盖其欺诈本质。
骗局项目实例
Web3世界中已经出现了不少庞氏骗局,它们都以"高收益、低风险"为诱饵吸引投资者。比如BitConnect声称拥有神秘的"交易机器人",PlusToken打着"钱包挖矿"的旗号吸金上百亿,Forsage则用"智能合约去中心化"的幌子掩盖其金字塔结构,Squid Game Token借热门剧集热度快速暴涨后突然"拔地毯",StrongBlock则依靠不断拉新来维持其奖励体系。
这些项目虽然形式各异,但核心都是靠后来的资金支付前期回报,最终因资金链断裂而崩盘,给投资者和整个行业都带来了惨痛的教训。

BitConnect(2016–2018)
BitConnect以"日收益1%"为卖点,声称拥有神秘的自动交易机器人,能够实现稳定套利,迅速吸引了全球数十万投资者。其代币BCC在牛市中一度飙升至数百美元,但项目本质上是典型的"资金盘"模式,用新投资者的钱支付老投资者的回报。
2018年初,随着监管压力增大,平台突然关闭。根据CoinMarketCap数据,BCC从高点322美元暴跌至6.09美元,跌幅高达97%,数十亿美元价值瞬间蒸发。2021年9月,项目创始团队被美国SEC起诉,BitConnect也成为了加密行业最具代表性的警示案例之一。

Forsage(2020–2022)
Forsage是一个在以太坊上运行的大规模庞氏骗局,它打着"去中心化智能合约"的旗号。项目声称使用公开透明的智能合约结构,不可被关闭、无法篡改,但实际上却采用了典型的金字塔结构,用户通过邀请下线来获取收益,资金直接流入上线钱包。
由于其"技术去中心化+模式中心化"的混合包装,一度被许多人误认为是创新的"Web3 DAO"。2022年,美国SEC将Forsage定性为未注册证券和非法庞氏骗局,创始团队部分成员被逮捕。

Squid Game Token(2021)
2021年,Netflix剧集《鱿鱼游戏》爆红后,一个名为Squid Game Token(SQUID)的项目迅速在币安智能链上推出,声称将打造与剧集相关的"GameFi"生态系统。
该代币发行初期涨幅惊人,短时间内上涨上千倍。但很快用户发现,这个代币根本无法卖出,流动性受到严格限制。几天后,开发者清空了流动性池,卷走数百万美元后彻底失联,SQUID一天内暴跌99.99%,成为了Web3历史上典型的"Rug Pull"(拔地毯:指开发者清空资金池后跑路)事件。

SafeMoon(2021-2023)
SafeMoon是一个DeFi代币项目,它承诺通过"持有即赚"的反射机制和10%的交易税为投资者带来高回报,甚至宣称代币价格将"飞向月球"。
然而,其商业模式相当模糊,缺乏实际应用场景,收益主要依赖新用户资金和交易税,呈现出明显的庞氏骗局特征。团队背景不透明,部分高管被曝使用虚假身份,智能合约未经权威审计,资金流向也不明确。
项目通过Twitter和TikTok的迷因营销制造FOMO(错失恐惧)情绪,吸引了大量散户投资者,但高额交易税严重限制了资金流动。2023年,美国SEC指控SafeMoon为欺诈项目,创始人涉嫌挪用资金,代币价格随之暴跌,投资者损失惨重。之后该项目被VGX基金会收购。

骗局特征和防范建议
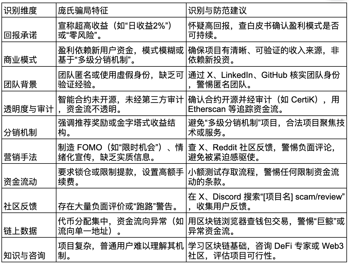
在Web3领域,庞氏骗局常常用高收益诱惑、复杂机制和精心包装来掩盖其不可持续性,很容易误导经验不足的用户。为了帮助大家识别潜在风险,我们整理了一个涵盖多个关键识别维度的对照表,列出了庞氏骗局的常见特征,并提供了实用的识别与防范建议。
通过系统性地审视项目的回报承诺、商业模式、团队透明度、资金流动等方面,用户可以更有效地识别高风险项目,提升风险防范意识,保障自己的资产安全。

主动保护建议
在快速发展的Web3世界中,机遇与风险总是并存的。面对不断涌现的新项目和高收益诱惑,保持理性和防范意识显得尤为重要。下面表格总结了一些切实可行的保护建议,帮助用户在参与加密项目时降低被骗风险。
这些建议涵盖了从心态建立到技术操作的多个层面,旨在提升个人的安全防护能力,减少资产损失,构建更稳健的投资与参与策略。

除庞氏骗局外需要关注的其它风险
作为用户,除了警惕项目可能存在的庞氏骗局风险外,还应该关注其技术风险、市场风险及合规风险,全面评估项目的可持续性。
技术风险
代码漏洞与安全风险:智能合约或区块链平台可能存在编程错误,导致黑客攻击或资金丢失(如DAO攻击)。
技术失败:项目可能无法按预期开发或交付功能,例如性能瓶颈、扩展性不足或技术不可行。
依赖第三方技术:项目依赖的外部技术(如钱包、交易所、侧链)可能出现故障或停止支持。
网络攻击:分布式拒绝服务(DDoS)、51%攻击或其他恶意行为可能破坏项目运行。
升级与维护问题:协议升级可能导致分叉或不兼容,影响项目稳定性。
市场风险
价格波动:加密货币或代币价格可能剧烈波动,受市场情绪、投机或宏观经济因素影响。
流动性不足:某些代币可能交易量低,难以买入或卖出,导致价格滑点或无法退出投资。
市场操纵:包括泵送与抛售(pump and dump)、洗盘交易等行为可能扭曲市场。
竞争风险:类似项目或更优技术的出现可能导致市场份额丧失。
采用率低:项目可能无法吸引足够用户或合作伙伴,导致代币或服务需求不足。
合规风险
监管不确定性:全球各地对加密货币和区块链的监管政策不同,可能面临突如其来的限制或禁令。
法律合规问题:项目可能未遵守反洗钱(AML)、了解你的客户(KYC)或其他金融法规,导致罚款或关闭。
证券法风险:代币可能被认定为证券,若未注册可能违反法律(如美国SEC法规)。
税务风险:投资者可能面临复杂的税务申报要求,或因监管变化承担额外税务负担。
跨境合规:项目运营涉及多个司法管辖区,可能因违反当地法律而被处罚。
稳定币合规:以MiCA法规为例,针对其认可的稳定币,新规明确要求:所有由法币支持的稳定币,必须按照1:1的比例建立相应的流动性储备,以确保其价值的稳定与兑付能力。

除庞氏骗局外的项目失败原因
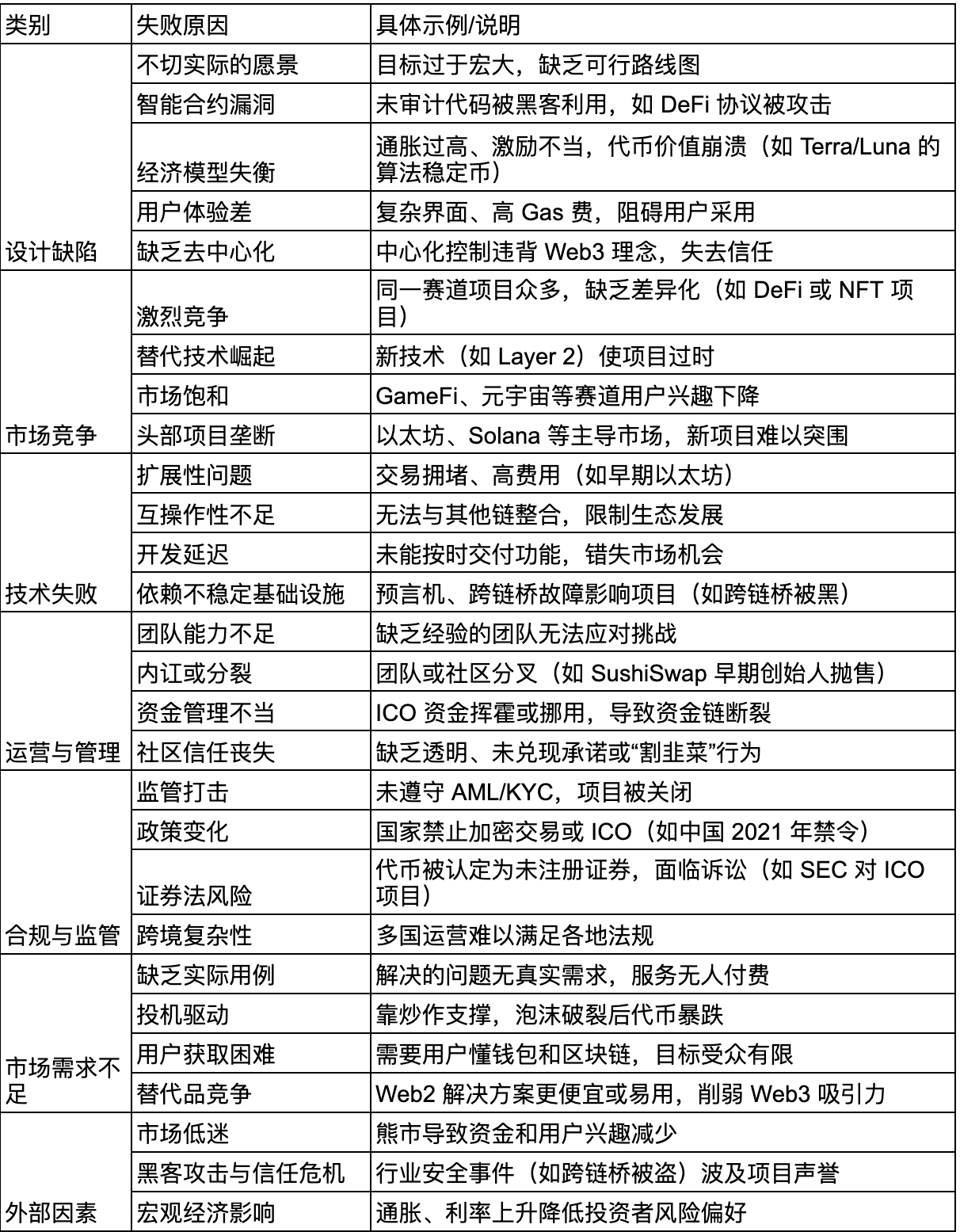
Web3项目因其去中心化、创新性和高回报潜力吸引了大量关注,但也伴随着高失败率。除了庞氏骗局等欺诈行为外,Web3项目失败的原因还包括设计缺陷、市场竞争、技术失败、运营与管理问题、合规与监管压力、市场需求不足以及外部因素等多个方面。
以下表格总结了这些失败原因及其具体表现,旨在帮助投资者、开发者和参与者识别风险,优化项目设计与管理,从而提高成功概率。如需深入分析特定项目或类别,可提供更多细节以进一步探讨。

创业者建议
创建一个合法且可持续的Web3项目,需要从设计、运营和透明度等多个方面入手,确保项目不被误认为是庞氏骗局或实际演变为依赖新资金的欺诈结构。
以下是以表格形式展示的建议,旨在帮助开发者构建可信的Web3项目:

结语
Web3作为新兴技术革命的前沿阵地,确实孕育着颠覆性创新与巨大机遇,但也为不法分子提供了"换壳"的新工具。从BitConnect到SafeMoon,从"智能合约"到"GameFi",越来越多的庞氏骗局披上技术外衣,借助复杂术语和情绪炒作,伪装成前沿项目,诱导投资者误入陷阱。
面对高收益的诱惑,我们更需要保持清醒的头脑。每一个"稳赚不赔"的承诺背后,往往潜藏着精心设计的骗局。识别与防范这些风险,不仅关乎个人资产的安全,更是构建健康、可持续Web3生态的重要基石。
对创业者而言,打造一个合法、透明、可持续的Web3项目,需要从设计逻辑、运营模式到信息披露等多个维度着手,杜绝项目被误判为庞氏结构,或在无意识中滑向依赖"新资金补旧窟"的陷阱。
总结
Web3世界充满了创新与机遇,但也暗藏着各种风险,尤其是那些披着技术外衣的庞氏骗局。通过了解这些骗局的运作机制和特征,我们可以更好地保护自己。记住,任何承诺不切实际高回报的项目都值得警惕,真正的价值创造需要时间、技术和努力。作为投资者,保持理性、做好尽职调查至关重要;作为创业者,构建透明、合规、可持续的项目模式才是长久之计。在Web3的浪潮中,让我们共同维护一个健康、可信的生态系统,让技术创新真正造福社会。
相关问答
1. 什么是Web3领域的庞氏骗局?
Web3领域的庞氏骗局是指那些利用区块链、智能合约、DeFi、NFT等技术术语包装的传统庞氏骗局。它们通常承诺高回报、低风险,但实际上是用新投资者的钱支付老投资者的回报,没有真实的盈利模式或价值创造。一旦新资金流入减少,整个体系就会崩溃。
2. 如何快速识别一个Web3项目可能是庞氏骗局?
快速识别的几个关键点包括:承诺不切实际的高回报(如日收益1%以上);缺乏清晰的商业模式或实际应用场景;强调"拉人头"的推荐奖励机制;团队背景不透明;没有经过权威审计的智能合约;以及过度依赖新资金流入来维持运营。如果项目同时具备多个这些特征,就需要高度警惕。
3. 为什么Web3领域容易出现庞氏骗局?
Web3领域容易出现庞氏骗局有几个原因:一是技术门槛高,普通用户难以理解复杂的技术术语和机制;二是监管尚不完善,给了不法分子可乘之机;三是行业处于早期阶段,用户对新技术充满热情和期待,容易相信高回报承诺;四是区块链的匿名性和跨境特性使得追踪和追责变得困难;五是FOMO(错失恐惧)心理驱使人们盲目跟风投资。
4. BitConnect和SafeMoon这两个案例有什么共同点?
BitConnect和SafeMoon的共同点包括:都承诺了不切实际的高回报;都使用了技术术语(如"交易机器人"和"反射机制")来包装其商业模式;都依赖新投资者的资金来支付早期投资者的回报;团队背景都不够透明;最终都被美国SEC认定为欺诈项目;都导致了投资者巨额损失;代币价格都经历了从暴涨到暴跌的过程。这些共同点正是Web3领域庞氏骗局的典型特征。
5. 什么是"Rug Pull"(拔地毯)?它与庞氏骗局有什么区别?
"Rug Pull"(拔地毯)是指项目开发者突然清空流动性池,卷走所有资金后消失的行为。它与庞氏骗局的区别在于:庞氏骗局通常维持较长时间,通过不断吸引新投资者来维持系统运转;而"Rug Pull"通常是突然发生的,开发者可能在项目上线后不久就卷款跑路。不过,两者都属于欺诈行为,都会导致投资者损失惨重。Squid Game Token就是典型的"Rug Pull"案例。
6. 除了庞氏骗局,Web3项目还有哪些常见的风险?
除了庞氏骗局,Web3项目还面临技术风险(如智能合约漏洞、黑客攻击)、市场风险(如价格剧烈波动、流动性不足、市场操纵)和合规风险(如监管政策变化、法律合规问题、证券法风险、税务问题)。这些风险即使对于合法的项目也可能存在,投资者需要全面评估项目的各个方面,而不仅仅是关注其是否为庞氏骗局。
7. 创业者如何确保自己的Web3项目不被误认为是庞氏骗局?
创业者可以采取以下措施:建立透明、可验证的商业模式;确保有实际的产品或服务价值;公开团队背景和身份信息;接受权威第三方审计;避免过度承诺回报;建立合理的代币经济模型;保持与社区的开放沟通;遵守相关法律法规;定期发布项目进展报告;以及建立明确的资金使用和治理机制。这些措施有助于建立项目公信力,避免被误认为是庞氏骗局。
8. 智能合约的"去中心化"特性如何被庞氏骗局利用?
庞氏骗局利用智能合约的"去中心化"特性,声称项目"不可被关闭"、"无法篡改",给人一种安全可靠的假象。例如Forsage就打着"去中心化智能合约"的旗号,但实际上其经济模式仍然是中心化的金字塔结构。这种"技术去中心化+模式中心化"的混合包装,让许多用户误以为项目是创新的Web3应用,而忽视了其本质上的不可持续性。
9. 投资者在参与Web3项目前应该做哪些尽职调查?
投资者应该:研究项目白皮书,了解其商业模式和技术实现;调查团队背景,确认成员身份和过往经验;检查智能合约是否经过权威审计;分析代币经济模型是否合理;评估项目的实际应用场景和市场需求;关注社区活跃度和用户反馈;了解项目的合规状况;警惕过度营销和FOMO情绪;分散投资,不要把所有资金投入单一项目;以及保持理性,不轻信高回报承诺。这些尽职调查步骤有助于降低投资风险。
10. Web3领域的监管趋势如何?这对识别庞氏骗局有什么帮助?
全球范围内,Web3领域的监管正在逐步完善。美国SEC等监管机构已经对多个庞氏骗局项目采取了行动,如BitConnect和SafeMoon的案例。欧盟的MiCA法规等新政策也为加密资产提供了更明确的监管框架。这些监管趋势有助于:提高行业透明度;打击欺诈行为;保护投资者权益;明确项目合规要求;以及建立行业标准。对投资者而言,关注监管动态可以帮助识别哪些项目可能存在合规风险,从而避开潜在的庞氏骗局。